设为首页 加入收藏 联系我们
首 页 公司简介 业务范围 政策法规 纳税指南 税收筹划 政策文件 相关下载 行业动态 人才招聘 联系我们
首页 - 行业动态 - 内容
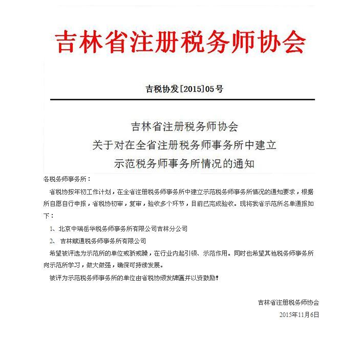
中瑞岳华 吉林被评为吉林省级示范税务师事务所
发布日期:2015/12/30 发布人:管理员 浏览次数:4172
http://www.jlctaa.com/content/?629.html
打印】 字体大小:  阅读上一篇: 人民日报:吉林优惠... 阅读下一篇: 税务系统推进“三严...

         中瑞岳华吉林被吉林省税务师协会评为“省级示范税务师事务所”!

“大众创业 万众创新”税收...
最高人民法院办公厅关于商品...
关于修订印发《高新技术企业...
《高新技术企业认定管理办法...
中国税制概述
增值税基本知识
2016年度全国税务师职业...
中瑞岳华 吉林被评为吉林省...
国务院办公厅关于印发中央企...
关于政府参与的污水、垃圾处...
关于发布《税务师事务所行政...
相关信息搜索
版权所有:中瑞岳华·吉林
主体单位名称:中瑞岳华税务师事务所吉林有限公司   ICP主体备案号:吉ICP备2022004979号